【台灣即時報】編輯整理

壽豐鄉長曾淑懿12日接下池南村長張清飛與鯉魚潭商圈發展協會理事長林盈裕陳情書,希望公所代轉給花東縱谷國家風景區管理處、花蓮縣政府,商圈業者爭取在法規空窗期,由主管機關提出水域經營暫行辦法作為因應依據,准予暫時營運,不要置業者生計於不顧,讓鯉魚潭商圈業者陷入困境。


曾淑懿表示,公所將會盡快將商圈業者陳情書轉給花蓮縣政府與花東縱谷國家風景區管理處,相信縣府與縱管處會肩負起,輔導與產業管理之責,壽豐鄉公所也與壽豐鄉農會主動籌辦規劃鯉魚潭巧食宴,透過在鯉魚潭商圈辦理活動,吸引遊客回到鯉魚潭,重振遊客信心。

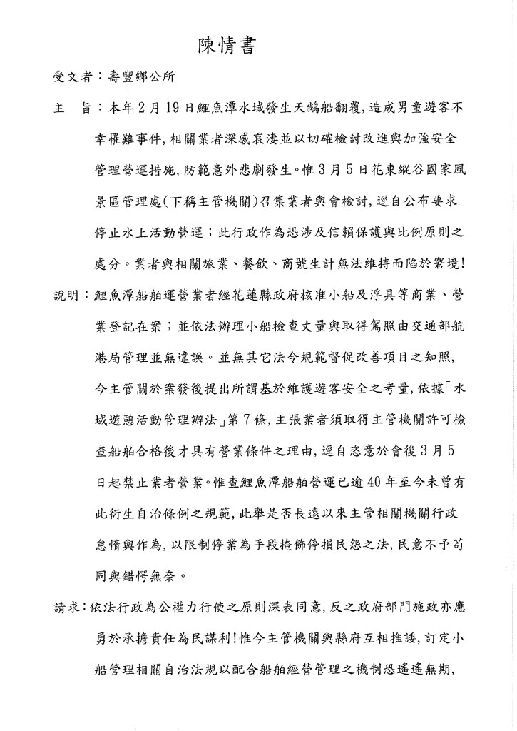
鯉魚潭商圈21家業者聯名在陳情書中指出,鯉魚潭水域發生遊船翻覆意外造成男童不幸罹難,業者都感到哀淒並已切確檢討改進與加強安全管理營運措施,防範意外悲劇發生,3月5日縱管理處召集業者與會檢討,逕自公布要求停止水上活動營運;此行政作為恐涉及信賴保護與比例原則之處分;業者與相關旅業、餐飲、商號生計無法維持而陷入窘境;主管機關與縣府互相推諉,訂定小船管理相關自治法規以配合船舶經營管理之機制恐遙遙無期,就巳旅遊寒冬低迷百業困拙下,猶如雪上加霜,民生無著期待夢碎;參照發展觀光條例第36條規定,水域遊憩活動之禁止限制事項,應由主管機關會商相關單位訂定之意旨,在正式自治條例未完成法定程序公布施行前,希望由主管機關主導規範提出水域經營暫行辦法作為因應依據,准予業者先行營運,解決法規訂定延宕無期下民生困境,降低對地方觀光產業與生計的衝擊。
