【台灣即時報】回添史/玉里報導
富里鄉公所繼秀林、新城、壽豐、豐濱鄉之後,研議自113年度起為全鄉民眾投保團體意外險,讓位在鄰居的玉里鎮民欣羨不已,鎮民表示玉里鎮呢?
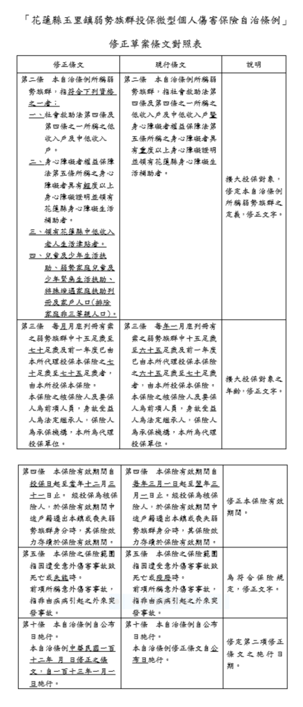
e88ab1e893aee7b8a3e78e89e9878ce98eaee5bcb1e58ba2e6978fe7bea4e68a95e4bf9de5beaee59e8be5808be4babae582b7e5aeb3e4bf9de99aaae887aae6b2bbe6a29de4be8b下載
玉里鎮公所在105年就已經由時任鎮長的龔文俊編列預算,為低、中低收入戶等弱勢投保微型保險,施行迄今已八年,而後106年花蓮縣政府也編列社福預算為廣大的弱勢縣民投保,至今也已超過一萬名縣民受惠。

龔文俊鎮長在競選時期,曾拋出上任後的惠民政策,其中就包括助弱及助農。上任後積極研議方案,於今(112)年五月的鎮民代表會定期會提出,獲得鎮民代表的一致認同,目前正在修正「花蓮縣玉里鎮弱勢族群投保微型個人傷害保險自治條例」的內容,擴大投保對象包含身心障礙者原對象為重度以上改為輕度以上,年齡範圍上限原65歲新增至70歲,前一年度已由公所代理投保之70~75歲民眾也納入,還有領有中老津貼及兒少生活補助的對象者,原條文中的殘廢對象改為失能對象……等,估計會有超過1500位鎮民受惠。待10月鎮代會三讀通過後,113年1月即可實施。
此次杜蘇芮颱風造成玉里鎮農業災損不小,龔文俊政策中的助農方案提到由公所編列預算及向縣府和中央爭取補助,來為農民投保農業保險,倘若農業在生產受到災害的時候,能夠有實質的保障以及收入。目前公所也在研議方案送交鎮代會提案。

玉里鎮其實是花蓮縣境第一個開辦微型保險的行政區,目前全鎮人口數約二萬二千人,礙於鎮庫經費有限,無法針對全部鎮民投保,這讓許多鎮民失望了。
