記者 謝廷瑋/花蓮報導

中央流行疫情指揮中心今(19)日宣布全國疫情警戒升至第三級,花蓮縣政府表示,因應九大防疫指引,外出需全程佩戴口罩,呼籲鄉親務必依據指引配合防疫工作,未依規定者即刻依法開罰。
中央公布九大防疫指引如下:
1.外出時全程配戴口罩。
2.避免不必要移動、活動或集會。
3.停止室內5人、室外10人以上的家庭聚會(同住者不計)和社交聚會。
4.自我健康監測(有症狀應就醫)。
5.營業場所及洽公機關:落實人流管制,戴口罩、保持社交距離。
6.職場及工作處所:遵守企業持續營運指引之防疫規定,落實個人及工作場所衛生管理,啟動企業持續營運因應措施如異地、遠距辦公、彈性時間上下班(如異地、遠距辦公、彈性時間上下班)。
7.餐飲場所:應遵守實聯制、社交距離、隔板等防疫措施,無法落實則採外帶。
8.婚、喪禮:應落實實聯制、社交距離並加強清消。
9.公共場域、大眾運輸加強清消。
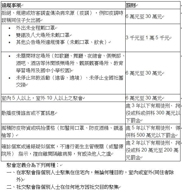
依據傳染病防治法規定,有下列違規將有罰則,籲請縣民共同配合
